六安市轻工中学2026年单位预算公开


















1.六安市轻工中学2026年收支总表.pdf.pdf
2.六安市轻工中学2026年收入总表.pdf.pdf
3.六安市轻工中学2026年支出总表.pdf.pdf
4.六安市轻工中学2026年财政拨款收支总表.pdf.pdf
5.六安市轻工中学2026年一般公共预算支出表.pdf.pdf
6.六安市轻工中学2026年一般公共预算基本支出表.pdf.pdf
7.六安市轻工中学2026年政府性基金预算支出表.pdf.pdf
8.六安市轻工中学2026年国有资本经营预算收支表.pdf.pdf
9.六安市轻工中学2026年基本支出总表.pdf.pdf
10.六安市轻工中学2026年项目支出总表.pdf.pdf
11.六安市轻工中学2026年政府采购支出表.pdf.pdf
12.六安市轻工中学2026年政府购买服务支出表.pdf.pdf
13.六安市轻工中学2026年“三公”经费支出预算表.pdf.pdf
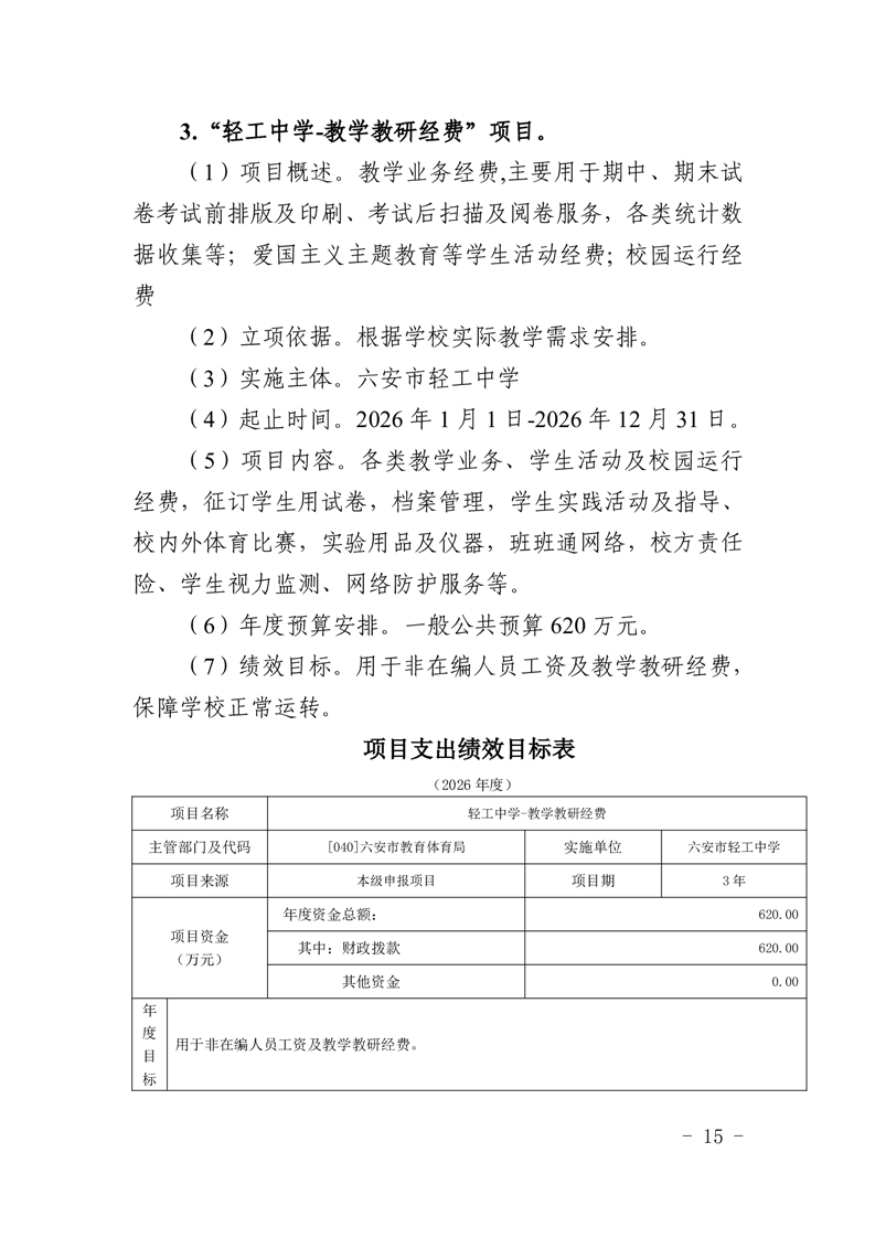
14.六安市轻工中学2026年项目支出绩效目标表.pdf.pdf标签:
关联信息
智能问答
首页
政务资讯
信息公开
办事服务
互动交流
招生考试
皖公网安备 34150102000138号