六安中学2026年单位预算公开






















表1.六安市六安中学2026年收支总表.pdf
表2.六安市六安中学2026年收入总表.pdf
表3.六安市六安中学2026年支出总表.pdf
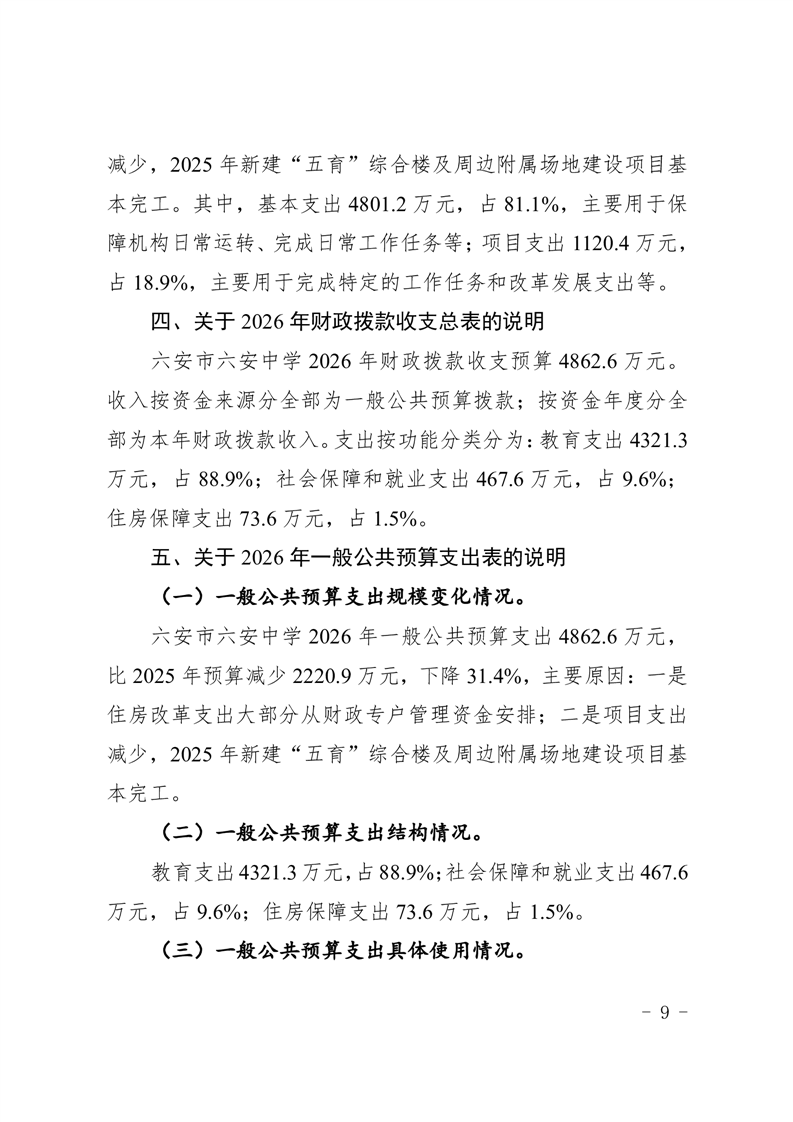
表4.六安市六安中学2026年财政拨款收支总表.pdf
表5.六安市六安中学2026年一般公共预算支出表.pdf
表6.六安市六安中学2026年一般公共预算基本支出表.pdf
表7.六安市六安中学2026年政府性基金预算支出表.pdf
表8.六安市六安中学2026年国有资本经营预算支出表.pdf
表9.六安市六安中学2026年项目支出表.pdf
表10.六安市六安中学2026年政府采购支出表.pdf
表11.六安市六安中学2026年政府购买服务支出表.pdf
表12.六安市六安中学2026年通用资产配置支出表.pdf
表13.六安市六安中学2026年一般公共预算“三公”经费支出预算表.pdf
表14.六安市六安中学2026年项目支出绩效目标表.pdf标签:
关联信息
智能问答
首页
政务资讯
信息公开
办事服务
互动交流
招生考试
皖公网安备 34150102000138号