OA登录
老人专区
标签库
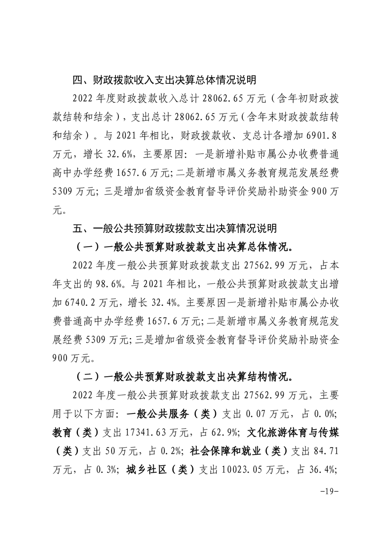
运行情况
本站搜
一网搜
智能问答
导航
首页
首页
政务资讯
信息公开
办事服务
互动交流
招生考试
首页
>
政务公开
> 市教体局
>
重点领域公开
>
教育领域
>
义务教育
>
财务信息
索
引
号:
11341400003225213J/202308-00065
组配分类:
财务信息
发布机构:
市教体局
主题分类:
科技、教育
成文日期:
暂无
发文日期:
2023-08-29 08:52
文 号:
关
键
词:
名 称:
【经费投入与使用】六安市教育局(六安市体育局)本级2022年度单位决算报表及说明公开
索
引
号:
11341400003225213J/202308-00065
组配分类:
财务信息
发布机构:
市教体局
主题分类:
科技、教育
成文日期:
暂无
发文日期:
2023-08-29 08:52
文 号:
关
键
词:
名 称:
【经费投入与使用】六安市教育局(六安市体育局)本级2022年度单位决算报表及说明公开
【经费投入与使用】六安市教育局(六安市体育局)本级2022年度单位决算报表及说明公开
浏览次数:
信息来源:市教体局
发布时间:2023-08-29 08:52
字号:
大
中
小
下载
我要纠错
打印
收藏
附件:2022年度项目支出绩效自评表.pdf
文件下载
政策咨询
如果您对该政策文件有疑问,可以点击“
我要问
”在线咨询,也可以拨打上方的电话咨询相关部门,或者拨打市长热线:0564-12345。
打印
站点地图
政务资讯
信息公开
办事服务
互动交流
招生考试
网站导航
市直部门网站